威廉希尔(WilliamHill-中文官方网站)-Official Website

william威廉中文官网
湖南师大首页    马克思主义学部    党史党建研究院   科技与社会发展研究中心
  • 首页 +
    • 公司新闻
    • 通知公告
    • 立德讲堂
    • 学术活动
    • 媒体马院
    • 审核评估专栏
  • 公司概况 +
    • william威廉中文官网简介
    • 现任领导
    • 学科专业
    • 机构设置
  • 团队队伍 +
    • 在岗教师
    • 讲座/客座/兼职教授
    • 荣休教师
  • 人才培养 +
    • 本科生培养
    • 公司产品
    • 思政课程教学
  • 科学研究 +
    • 科研平台
    • 科研项目
    • 科研成果
    • 学术交流
  • 党群工作 +
    • 党建工作
    • 工会工作
    • 安全工作
    • 计生工作
    • 人事工作
    • 规章制度
  • 员工工作 +
    • 员工活动
    • 团学组织
    • 社会实践
    • 人才招聘
  • 社会服务 +
    • 培训简介
    • 理论宣讲
    • 教育培训
    • 咨询服务
  • 员工之家 +
    • 毕业留影
    • 员工活动
    • 员工风采
    • 联系我们

科学研究 +

  • 科研平台
  • 科研项目
  • 科研成果
  • 学术交流

科研成果

当前位置: 首页 >> 科学研究 >> 科研成果 >> 正文

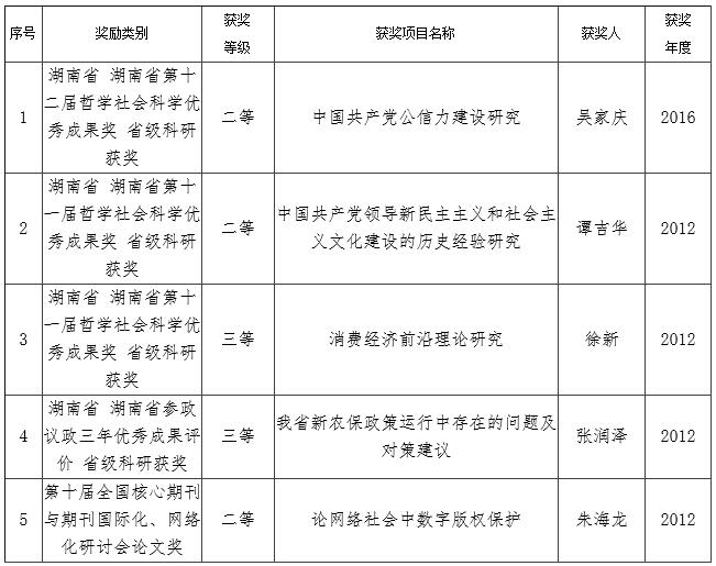
william威廉中文官网近五年省部级及以上代表性科研奖励


来源:william威廉中文官网 发布日期:2017-09-05 阅读次数:

上一条:公司彭正德教授获全国高校研究生思想政治理论课“教学能手”称号

下一条:william威廉中文官网近五年代表性成果转化或应用

【关闭】 打印    收藏


版权所有 william威廉中文官网